生物固氮作用是指固氮微生物通过固氮酶催化,将大气中的惰性氮气(N2)还原为活性氨氮(NH3)的过程,这一过程是地球上生物可利用氮的主要来源。固氮酶是一种金属酶。由于以FeMo-co作为金属活性中心的Mo依赖型固氮酶具有较高的催化效率,大多数固氮微生物使用Mo依赖型固氮酶进行固氮,而金属钒(V)和铁(Fe)则可作为替代的金属辅助因子。
与现代海洋中含有丰富溶解态Mo不同,太古宙海洋中溶解态Mo含量极低,少量Mo来源于海底热液喷口等环境,而Mo主要赋存于辉钼矿(MoS2)、黄铁矿(FeS2)等硫化物矿物结构中。在厌氧环境下,这些矿物被认为难以被微生物所利用。然而,中太古代氮同位素地质记录与微生物分子钟模型结果均显示,利用Mo的固氮菌在中太古代已经起源,而固氮过程的繁盛是早期地球生物圈扩大以及产氧过程累积的必要条件之一。这是否暗示含Mo矿物能够作为生物酶中Mo离子的来源,从而促进固氮酶的演化以及固氮作用的产生。
针对上述科学问题,我校地球科学与资源学院博士生周馨怡,在科学研究院盛益之教授和地球科学与资源学院董海良教授的指导下,选取早期地球模式不产氧光合细菌Rhodopseudomonas palustris与辉钼矿(MoS2),在严格厌氧条件下进行微宇宙共培养实验。通过乙炔还原法与15N同位素标定法监测微生物固氮速率、利用ICP-MS测定矿物金属溶出与微生物细胞内金属元素含量的变化、采用LC-MS和LC-ICP-MS等高精度谱学分析方法测定微生物分泌的金属载体类型与浓度,利用SEM-EDS和TOF-SIMS技术观测矿物-微生物相互作用过程及矿物表面有机化学组分变化,并利用蛋白组学监测微生物固氮和摄取金属元素过程中相关的蛋白的表达情况,系统探究含Mo矿物的生物可利用性以及微生物风化并摄取矿物营养元素的潜在机制。研究取得了以下创新性认识:
1. 辉钼矿可以作为Mo源,支持不产氧光合微生物在厌氧固氮条件下的生长,且辉钼矿中钼的生物可利用性与该菌株的固氮效率直接相关(图1)。
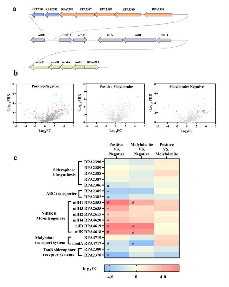
2. 不产氧光合微生物R. palustris主要通过分泌金属载体Rhodopetrobactin 以及表达相关转运蛋白,从辉钼矿中获取Mo离子,完成氮的固定过程(图2、图5)。
3. SEM 电子显微镜观察发现,微生物与辉钼矿直接接触,微生物紧贴在矿物的表面,这有利于促进微生物从矿物中获取金属元素过程的发生(图3)。利用TOF-SIMS分析辉钼矿与R. palustris 共培养前后的表面变化进行,发现在辉钼矿表面存在金属载体的碎片,表明金属载体的吸附有利于矿物Mo元素的释放。(图4)。
本研究为早期固氮微生物摄取矿物中的Mo元素进行氮的固定提供了机理上解释,为太古宙缺钼海洋中生物固氮过程的繁衍提供了合理的假说,对现代陆地相似环境中固氮作用具有重要的指导意义。

图1 在不同固体Mo源(辉钼矿)浓度条件下,微生物固氮速率、Mo离子溶出以及细胞内Mo离子含量

图2 微生物分泌金属载体、金属载体与Mo螯合物的类型与含量

图3 R.palustris 与辉钼矿相互作用的SEM扫描电镜图以及元素分布图

图4 ToF-SIMS图谱揭示了辉钼矿与R.palustris细胞相互作用前后表面Mo (a, b), S (c, d), c (e, f), C7H6O3- (g, h)的变化

图5 蛋白组学结果显示R.palustris 在固氮过程以及摄取金属元素过程中相关的蛋白表达情况
该研究得到了国家自然科学基金委重大项目(42192500,42192503)的支持。上述研究成果发表在国际权威期刊《Earth and Planetary Science Letters》上:Zhou, X.Y., Sheng, Y.Z.*, Zheng, Y.N., Jiang, M.Y., Wang, M.M., Zhu, Z.H., Li, G.Y., Baars, O., & Dong, H.L.*, 2024, Bioavailability of molybdenite to support nitrogen fixation on early Earth by an anoxygenic phototroph. Earth and Planetary Science Letters, 647, 119056.
全文链接:https://doi.org/10.1016/j.epsl.2024.119056